Week 3 Friday -- MAE 412
Lecture:
- RAM (Read / Write Random Access Memory) -- 2114 (256 x
4-bit) and 6116 (2K x 8-bit)
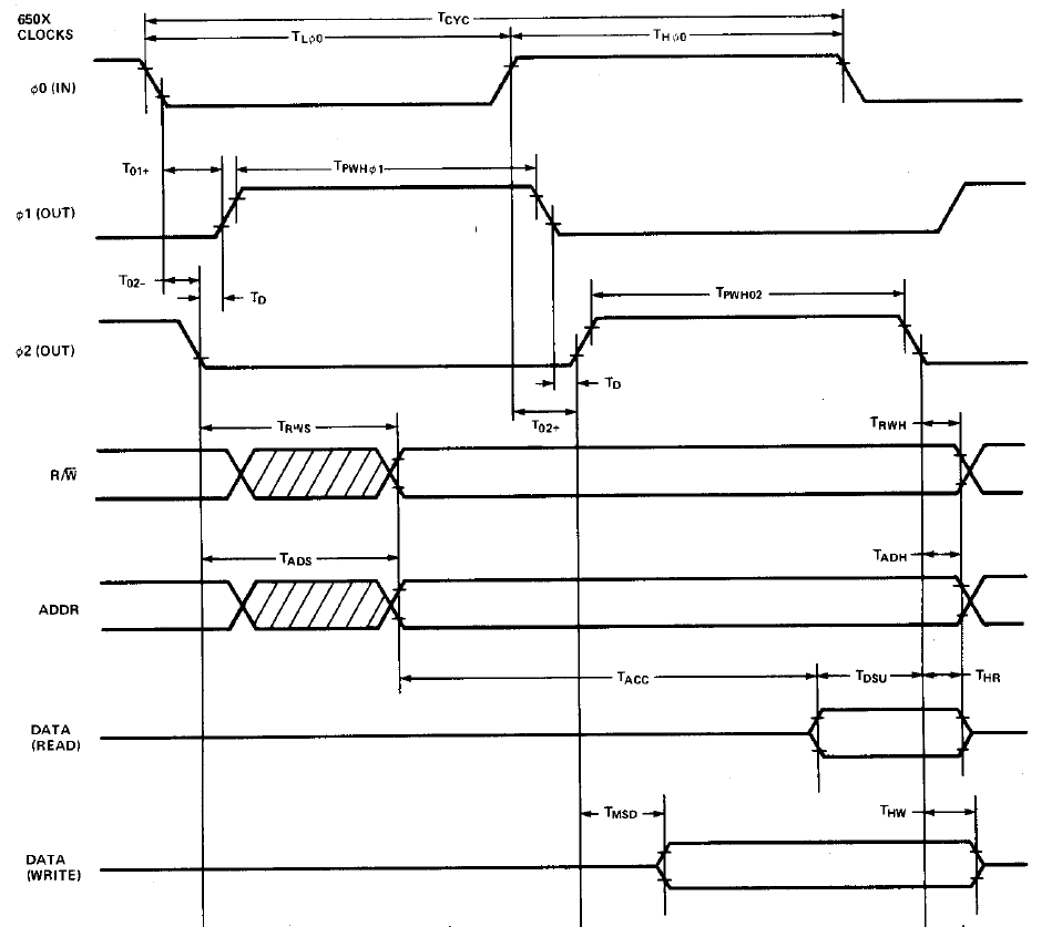
- 6502 Timing Review
- Diagram (bmp), Table (bmp)
- Memory Map - Chip Enable Decode - Data Selector
- Compact Address Decoder using A15 and A14 assuming no
additional devices to be added
- Address Decode Logic for Read-Only Devices
- Address Decode Logic for Write-Only Devices
- Address Decode Logic for Read/Write Devices
Assignment:
Read chapter 3 of CST -- available on-line. Continue
studying the 6502 instruction set.