HOME | TEXT | GRADING | STAFF | PROGRESS | LECTURES | LABS | CIRCUITS |PROGRAMS

A Modular Approach to Microcomputer Control of Model Railroads
Volume I
I MAE/N-Trak System Overview
II The Hornby Railways System of Microcomputer Control of Model Trains (M.G. Littman, R. Wotiz, and V. Blaha)
III Operating Manual of Hornby ZeroOne System
IV N-Trak Manual
V MAE/N-Trak Computer Communications (J. Gurian and D. Simon)
VI Block Management and Local Control for a Computer-Operated Model Railroad (Ned Lecky and H. Fiderer)
VII A 300 Baud RS-232 Interface to Hornby ZeroOne Model Train Controller (Phil Dworsky)
VIII Interactive Control - Completing the Loop for Total Automation (Michael J. Arena)
IX Complete Automation and Monitoring for a Model Train Layout (Arthur L. Coburn)
X Using PALS for Microcomputer Address Decoding (Bart Addis)
XI Visual 6502 - Javascript Representation of Microprocessor Operation (Info)
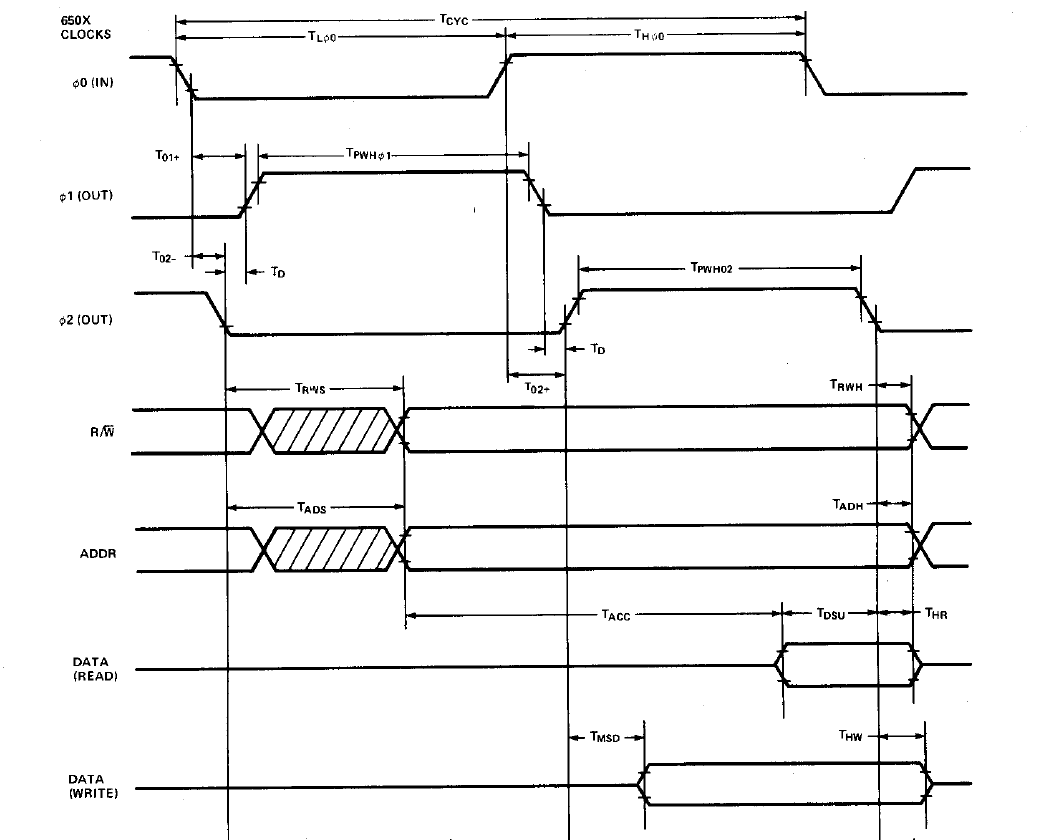
XII 6502 Microprocessor Timing - Diagram, Data Table
Volume II - References
XXVIII Scotchflex 3303 Breadboard Kit
XXIX Standards, Rules & Specifications (SRS) 1-27
XXX Accessory Control Frame and Interactive Control
XXXV Hobby Servo FundamentalsProgramming Reference Card
AIM 65 Summary Card
Interactive Control Info