HOME| TEXT| GRADING | STAFF | DEMOS | LECTURES | LABS| ELECTRONICS| PROGRAMS

(Getting your Capture Schematic ready for Layout)
For the purposes of demonstration, we will design a simple board in Orcad Capture and import it into Layout.
Make a schematic of a board in Orcad Capture.
Open Orcad Capture.
Select File -> New -> Design.
A blank page appears with a boarder and title block.
Fill out Title Block information.
See www.princeton.edu/~mae412/SCHEMATICS/titleblock.pdf for an explanation of the Title Block.
See www.princeton.edu/~mae224/labmanual/orcad_p1.doc basic Orcad Capture instruction.
Since you are building a real board, there are things to be aware of:
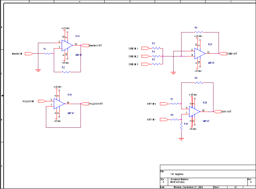
The Op Amp on the left is for a DIP chip while the right one is a metal can package (notice the different pin numbers).
Orcad names a new chip for each part. Use unused sections of the chip to lower total number of components.
Use ports to bring signals to and off the board.
![]()
Here's the test schematic.
Now minimize the schematic page and select the *.opj or project window.
From the menu bar, go to Tools -> Create Netlist
![]()
Select the Layout tab
Check off "Run ECO to Layout".
Make a note of where the *.MNL file is being created.
Notice that there is now a file listed under Outputs.
Exit out of Capture and open Layout.
Last Modified:
10/07/04
MAE433
WEBMASTER